Il 95% delle aziende che fa progettazione sa di dover utilizzare la simulazione durante i propri processi di sviluppo prodotto, ma il 65% di queste non lo fa. E questo succede perché…
- I progettisti non hanno le competenze necessarie per farlo
- Gli strumenti di simulazione sono troppo difficili da utilizzare
- La simulazione richiede troppo tempo
- Gli ingegneri si affidano agli analisti per effettuare la simulazione al loro posto
La simulazione però può essere un elemento di differenziazione chiave per le aziende che sviluppano prodotti innovativi. Scopriamo insieme perchè.
Il perchè di questi risultati
La simulazione può avere un impatto diretto sulla qualità del prodotto, poiché permette di prevedere ed evitare possibili malfunzionamenti e guasti all’inizio del processo di progettazione. L’affidabilità aumenta perché si può essere sicuri che il prodotto si comporterà come progettato prima di impegnarsi nei test fisici e nella produzione. Inoltre, le prestazioni del prodotto possono essere testate digitalmente in modo da poter massimizzare la forza e la rigidità dei progetti, riducendo al minimo il peso e il materiale utilizzato nel prodotto.
Da un recente studio condotto dalla società di ricerca di mercato Tech-Clarity si nota che le migliori aziende nel settore High Tech utilizzano software di simulazione avanzati durante ogni fase di sviluppo prodotto.
Progettazione guidata dalla simulazione
La simulazione elimina gran parte delle incertezze nella progettazione, fornendo risposte progettuali basate sui dati che forniscono una guida affidabile fin dalle prime fasi del processo di sviluppo del prodotto. La simulazione scopre e risolve efficacemente diverse domande sulla progettazione del prodotto, anche prima della realizzazione di prototipi fisici e del collaudo, tra cui:
- Il mio prodotto funzionerà?
- Può essere assemblato?
- Come si comporterà l’oggetto in fase di caduta?
- È abbastanza resistente?
- Durerà?
- Si surriscalderà?
- E così via…
Diamo un’occhiata a come la simulazione può aiutare a rispondere ad alcune di queste domande.
Principali domande e risposte sulla simulazione
- Il mio prodotto funzionerà?
Come si può vedere nell’immagine qui sotto, lo snap fit tra due diverse parti in plastica è molto importante per il corretto funzionamento di un prodotto.

Assemblaggio del drone in 3DEXPERIENCE che mostra i risultati delle sollecitazioni di von Mises con le deformazioni, evidenziando l’evento di incastro del sottoinsieme del coperchio (in blu).
Un progettista deve conoscere la forza necessaria per far scattare e staccare correttamente due componenti insieme.
I risultati della sollecitazione di Von Mises con la deformazione in 3DEXPERIENCE® mostrano l’evento di incastro della copertura del drone. In termini di fisica, un evento snap fit è in realtà piuttosto complesso. Si tratta di un tipico problema non lineare in quanto comporta grandi spostamenti e interazioni di contatto a scorrimento.
Ma la tecnologia Abaqus su cui si basa SIMULIA ci viene in aiuto: infatti è in grado risolvere questo tipo di problema in maniera semplice, veloce e soprattutto con un’affidabilità elevata.
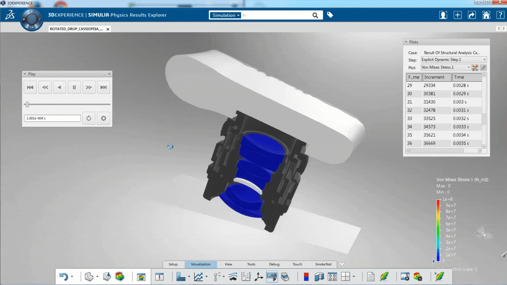
- Come si comporterà l’oggetto in fase di caduta?
Far cadere un dispositivo è un evento abbastanza comune. Ma si tratta di un test fisico molto costoso per un’ azienda e in più richiede tempo. Il test di caduta e l’impatto sono eventi rapidi (meno di 1 secondo) e talvolta sono difficili da simulare, poiché si tratta di una dinamica altamente non lineare e con numerose variabili.
Anche in questo caso la tecnologia Abaqus Explicit consente di ottenere rapidamente risposte accurate in modo da poter prevedere dove si danneggerà l’oggetto a seconda del tipo di impatto che subirà.

Risultati della sollecitazione di Von Mises con la deformazione di un test di caduta di una telecamera sul terreno.
- È abbastanza resistente?
Nell’industria high-tech la prova di flessione su 3 punti è un test standard. Si tratta di un test lungo e costoso e dal quale si ottiene una visione limitata dei risultati con il numero di sensori installati sul prototipo. Le prove di flessione in generale vengono eseguite per determinare caratteristiche meccaniche importanti. La superficie inferiore del provino è sottoposta a carico di trazione, la superficie superiore a carico di compressione.
Nella maggior parte dei casi si tratta di test non lineari causati dalla deformazione e dalla plasticità del materiale. La tecnologia Abaqus ha dimostrato di essere la migliore nel settore per risolvere questi tipi di problemi non lineari.

Risultati della sollecitazione di Von Mises con la deformazione di una prova di flessione su 3 punti di una struttura di altoparlanti.
Conclusioni
Questo è solo un piccolissimo esempio di ciò che gli strumenti di simulazione sulla piattaforma 3DEXPERIENCE® possono fare per voi. La piattaforma fornisce l’infrastruttura tecnologica per gestire i dati e i documenti di tutto il team, compresi partner, clienti, fornitori e produttori. Inoltre, è possibile gestire e condividere i dati CAD in modo sicuro e accedervi da qualsiasi luogo con una semplice connessione internet.
Fonte: Blog SolidWorks

